新型冠狀病毒感染的肺炎疫情持續發展,為打好這場防疫攻堅戰,中汽中心檢測認證事業部寧波汽車檢測中心(以下簡稱寧波中心)深入貫徹落實習近平總書記重要指示、重要講話精神,按照中汽中心黨委、檢測認證事業部黨委及有關部門決策部署,全力以赴做好疫情防控工作,為員工安全返廠復工“保駕護航”。
一、全面部署——抓實抓細疫情防控
1月28日,寧波中心黨總支召開支部擴大會議,研究成立新型冠狀病毒肺炎防控工作組,統籌管理肺炎疫情防控工作。同時,會議強調把疫情防控工作做實做細,要求全體員工堅定信心、攻堅克難,堅決打贏這場沒有硝煙的疫情防控阻擊戰。
二、加強宣傳——提高防疫防病意識
凝聚思想,加強宣傳!早在1月22日,寧波中心就以多種形式提醒員工在春節期間關注疫情發展,做好自身防護,取消疫區出行安排等。
疫情防控期間,寧波中心積極發聲、正面引導,利用微信群、公眾號等網絡渠道,及時傳達上級指示精神,引導員工科學防疫,不斷提高自我防疫意識,傳播正能量,守護員工平安前行。同時,寧波中心通過辦公軟件進行“云課堂”培訓,幫助大家有針對性地對公眾防護予以指導,提高自我防護意識和防護水平。

三、實時監管——摸排全員健康狀況
本著對自己負責、對他人負責的態度,寧波中心積極防范交叉感染,嚴格執行各項防控措施,由黨總支牽頭,黨支部部署安排,黨員落實聯系群眾工作,實施一日一報制度,督促每位員工詳實登記上報各項信息,不漏報、瞞報。

四、保障后勤——做好安全防護工作
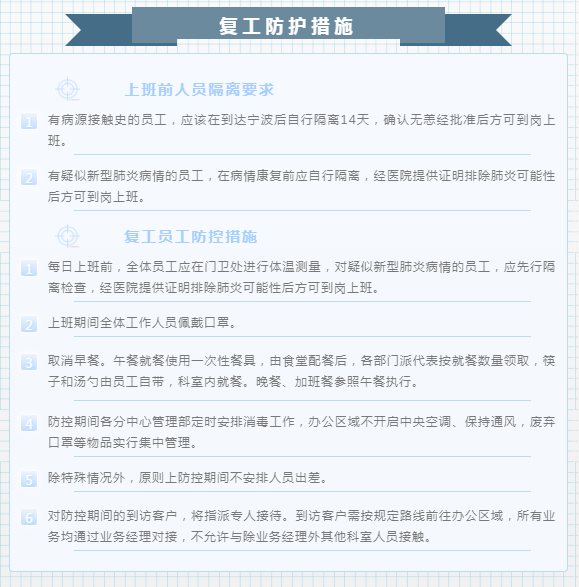
為保順利復工精準施策,堅定信心,科學防治,寧波中心統一采購了口罩、防護服、護目鏡、酒精、消毒液等防疫用品,并設立口罩集中廢棄處理垃圾桶,防止因亂扔口罩造成病毒傳播;對廠區、辦公樓、宿舍、食堂等進行全面衛生清理,消毒殺菌,確保不留死角、不留盲區,并在宿舍樓設置隔離室,做好復工后突發情況應對準備;積極制定復工后各項安全防護措施,為每一位員工的健康保駕護航,為順利返廠復工做好后勤保障。


五、暖心行動——發揚模范先鋒作用
(1)面對肺炎疫情,寧波中心的志愿者們,帶頭發揮先鋒模范作用,到一線開展志愿服務活動,彰顯了愛心善意和責任擔當。
應宇汀,作為寧波中心90后青年黨員,在看到當地征集志愿者的信息時,主動報名參與防疫志愿服務工作。被分配到庵東鎮宏興村后,他在村里封閉卡口做車輛人員攔截、登記、測量體溫等工作。他表示,志愿服務能為大家做一些力所能及的事情,為疫情防控貢獻自己的力量。
胥成東,寧波中心青年黨員,面對疫情,他沒有選擇宅家休息,而是選擇成為一名志愿者,他說“作為一名黨員更應在危難之際沖鋒陷陣”。在澗下村,胥成東協助村干部分發抗疫宣傳資料和口罩,介紹抗疫知識,教授村民正確佩戴口罩方式,為抗擊疫情作出努力。
唐輝堯,寧波中心員工。積極響應寧波杭州灣新區志愿者招募號令,在前灣社工會配合疫情防控隊伍對返甬人員實施檢疫排查和數據統計工作,弘揚“奉獻、友愛、互助、進步”的志愿者精神。
余利琴,61歲,寧波中心黨員余亞敏同志的父親。作為一名老黨員,余利琴同志積極響應村黨組織號召,在橋頭鎮小橋頭設卡點提供志愿服務,勸導、隔離外來人員,為進出卡點的村民檢測體溫、發放通行證。

(2)寧波中心團總支響應號召,組建“青年志愿者突擊隊”,配合寧波中心黨總支,根據防控工作組及上級有關部門指示,科學有效做好復工后的各項防疫工作,包括給觀察期隔離人員送餐、測量體溫、采買生活物品、做好思想疏導工作等。

(3)對于非本地戶籍返甬員工,寧波中心嚴格實行14天隔離措施,安排春節期間返鄉且本地無住所、居住宿舍的員工在酒店進行14天隔離觀察,由工會成員熱心為其提供餐食配送、生活物資采購、檢測體溫等志愿工作。
2月5日,寧波中心總經理張曉龍、杭州灣分中心工會主席萬洪波同志對23名隔離觀察人員進行慰問,鼓勵大家堅定信心,攜手抗疫,把工會的關心和關愛送到了大家的心坎上。

六、遠程辦公——開啟線上服務模式
面對疫情防控的嚴峻形勢,寧波中心自2月3日起,全面實行遠程辦公,全員安全上崗,開啟線上服務新模式。目前,寧波中心下屬三個分中心均已按本地政府要求,在第一時間向有關部門提交了現場復工申請,預計不久將獲得正式批準。

身雖遠,心相近,在這全民共同抗擊新冠疫情的非常時刻,寧波中心全體員工嚴防控、抓落實、提效率,絲毫不懈怠。歡迎廣大客戶朋友隨時與我們交流對接,無論線上還是線下,我們將竭盡全力為您服務!

用心,便不懼千難萬險。疫情嚴峻,寧波中心與您“疫”同抗戰,眾志成城,共克時艱,相信冬日過后,總會春暖花開。加油武漢!加油中國!
